Publications

2026 12(179)

research

VISHAL PANDEY, NIKHIL PANWAR, BYUNG-GYU KIM*, PARTHA PRATIM ROY, Empirical Evaluation of Situational Awareness and Its Cognitive Correlates Using EEG, IEEE Acess (IEEE), (https://-), April 2026 (revision resubmitted) (Ranked 35.2%, IF=3.6, Google Citation: ).

research

Qurat A. Aisha, Byung-Gyu Kim*, Neural Visual Simulator: Feedback-Aware, Real-Time Video Prediction, IEEE Transactions on Circuits and Systems for Video Technology (IEEE), (https://-), Jan. 2026 (under revising) (Ranked 3.7%, IF=11.7, Google Citation: ).

research

Anitha Rani Inturi, V. M. Manikandan*, P. P. Roy, Byung-Gyu Kim et al., Computationally Efficient Framework for Fall Detection using 15-Keypoint Pose Estimation and Angular-Distance Vector-Based Spatio-Temporal Feature Encoding, IEEE Access (IEEE), (https://-), Feb. 2026 (revision submitted) (Ranked 35.2%, IF=3.6, Google Citation: ).

research

Fan Zhang, Liang Dong, Byung-Gyu Kim*, Jing Wang, Keqin Li, Saru Kumari, Jianhui Lv, TREAT: Facial Depression Recognition by Learning Joint Depression Score and Level Distributionn, TSINGHUA SCIENCE AND TECHNOLOGY (SciOpen), vol. 31, no. 4, pp. 2135-2148 (https://10.26599/TST.2024.9010246), Aug. 2026 (Ranked 26.0%, IF=3.5, Google Citation: ).

research

Jianhui Lv, Byung-Gyu Kim, Keqin Li, Heng Lu*, Multi-Agent Reinforcement Learning Driven Dynamic Resource Optimisation in Healthcare Transportation Networks, IET CAAI Transactions on Intelligence Technology (IET), (https://doi.org/10.1049/cit2.70125), 18 MArch, 2026 (early access) (Ranked 15.4%, IF=7.3, Google Citation: ).

research

Manikandan Vazhora Malayil, Partha Pratim Roy, Shakeel Ahmed, Victor Kebande and Byung-Gyu Kim, A Block-wise Cyclic Shifting-based Reversible Data Hiding Scheme (BCS-RDH) for Secure Medical Image Transmission, PeerJ Computer Science (PeerJ Inc.), ( https://-), March 2026 (in press) (Ranked 37.8%, IF=2.5, Google Citation: ).

research

Jing Wang, Byung-Gyu Kim*, Shalli Rani, Keqin Li, Jianhui Lv*, HealthGuard: Privacy-Preserving Framework for Consumer Healthcare Devices Against Adversarial Inference Attacks, IEEE Transactions on Consumer Electronics (IEEE), Volume: 72, Issue: 1, pp. 1465 - 1476 (https://doi.org/10.1109/TCE.2025.3649226), Feb. 2026 (Ranked 2.9%, IF=10.9, Google Citation: ).

research

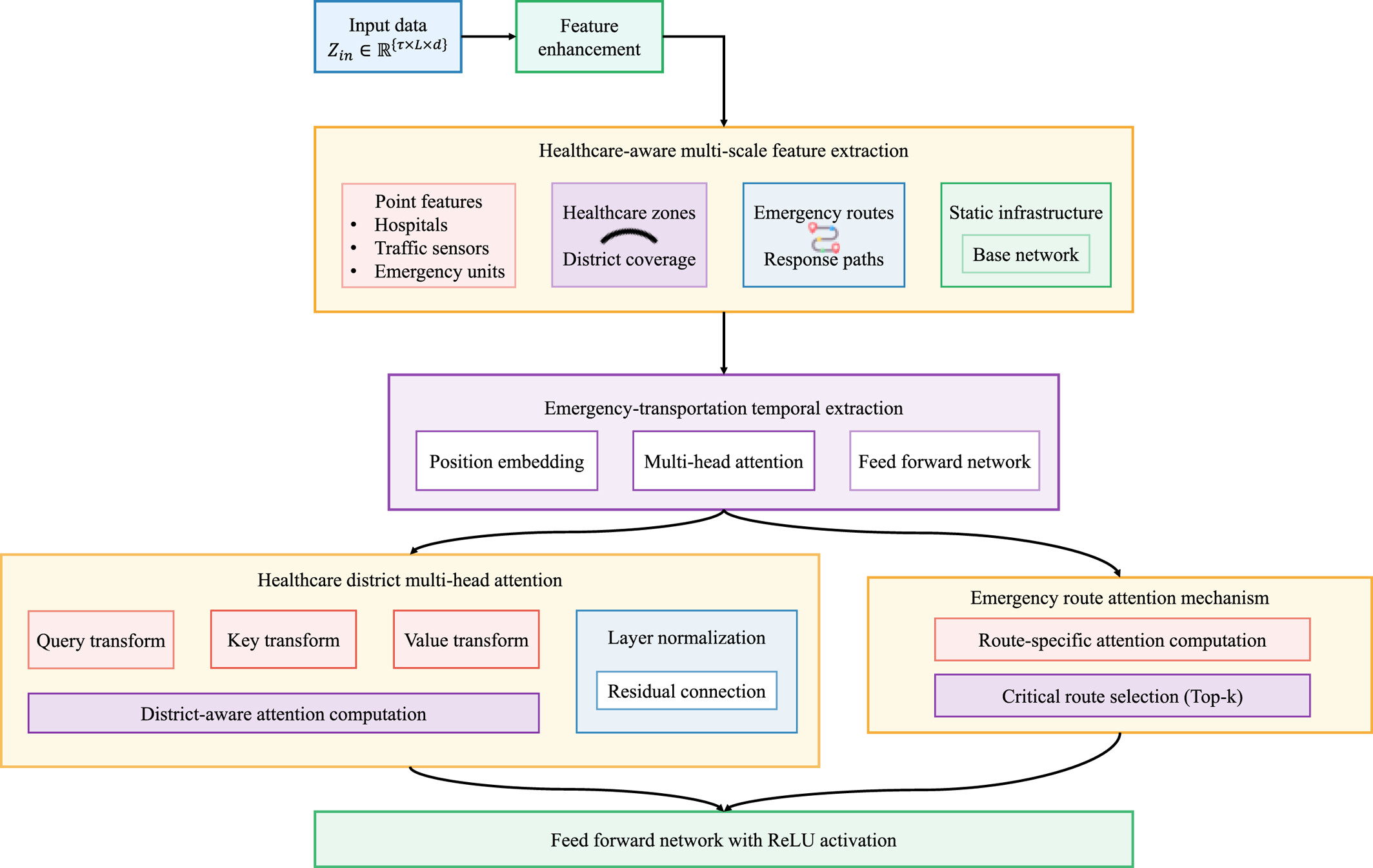
Huamao Jiang, Byung-Gyu Kim, Chien-Ming Chen, Keqin Li, Jianhui Lv, Multi‐Scale Spatio‐Temporal Transformer Network for Intelligent Healthcare and Transportation Systems: A Generative AI Approach, IET CAAI Transactions on Intelligence Technology (IET), (https://doi.org/10.1049/cit2.70107), 5 February, 2026 (early access) (Ranked 15.4%, IF=7.3, Google Citation: ).

research

Young-Woon Lee, Byung-Gyu Kim*, Deep Learning-based Filtering for Video Coding: A Survey on Architectures, Algorithms, and Complexity Analysis, IEEE Transactions on Consumer Electronics (IEEE), (https://-), March 2026 (minor revision) (Ranked 2.9%, IF=10.9, Google Citation: ).

research

Young-Woon Lee,Byung-Gyu Kim*, Stroke-Aware Flow for License Plate Recognition, Journal of Multimedia Information System (KMMS), vol. 13, no. 1, pp. 13-20 (https://doi.org/10.33851/JMIS.2026.13.1.13), March 30. 2026 (Ranked %, KCI IF=0.22, Google Citation: ).

research

Han-Lim Lee, QURAT UL AIN AISHA, Byung-Gyu Kim*, Efficient Deformable Modeling Network for Multi-view 3D Object Detection, Neural Computing and Applications (Springer Nature), vol. 38, article number 122 (https://doi.org/10.1007/s00521-026-11881-y), Feb. 14, 2026 (Ranked 26.1%, IF=4.5, Google citation: ).

research

Young-Ju Choi, Byung-Gyu Kim∗, HiRT: Hierarchical Recurrent Transformer Network for Video Super-Resolution, Engineering Applications of Artificial Intelligence (Elsevier), Vol. 166, Part B: 113714, (https://doi.org/10.1016/j.engappai.2025.113714), February 15, 2026 (Ranked 2.5%, IF=8.0, Google Citation: ).

2025 12(167)

research

Sangho Lee, Byung-Gyu Kim*, Granger Causality between Country-Level IT Investment and Economic Growth in the US, Journal of Multimedia Information System (KMMS), vol. 12, np. 4, pp. 157-168 (https://doi.org/10.33851/JMIS.2025.12.4.157), Dec. 31, 2025 (Ranked %, KCI IF=0.22, Google Citation: ).

research

Jianhui Lv, Byung-Gyu Kim, Keqin Li, Fed-HealthGen: A Generative Federated Framework for Privacy-Preserving Personalized Healthcare Using Wearable Consumer Electronics IEEE Transactions on Consumer Electronics (IEEE), (https://doi.org/10.1109/TCE.2025.3624693), Oct. 2025 (early access) (Ranked 2.9%, IF=10.9, Google Citation: ).

research

Ye-Ji Kim, Byung-Gyu Kim*, Enhanced Monocular Depth Estimation Based on Uncertainty Edge Weighting Mask, Tsinghua Science and Technology (SciOpen), (https://www.sciopen.com/article/10.26599/TST.2025.9010036), Sept. 02, 2025 (Early Access) (Ranked 8.0%, IF=5.2, Google Citation: ).

research

Xin Wang, Jianhui Lyu, J. Dinesh Peter, Byung-Gyu Kim et al., Explaining Sentiments: Improving Explainability in Sentiment Analysis Using Local Interpretable Model-Agnostic Explanations and Counterfactual Explanations, IEEE Transactions on Computational Social Systems (IEEE), vol. 12, issue 3, pp. 1390 - 1403 (https://doi.org/10.1109/TCSS.2025.3531718), June 01, 2025 (Ranked 17.2%, IF=4.5, Google Citation: ).

research

Jianhui Lv*, Adam Slowik, Shalli Rani, Byung-Gyu Kim, Chien-Ming Chen, Saru Kumari, Keqin Li, Xiaohong Lyu, and Huamao Jiang*, Multimodal Metaverse Healthcare: A Collaborative Representation and Adaptive Fusion Approach for Generative AI-Driven Diagnosis, Science-Research (AAAS-Science Partner Journal), vol. 8, article ID: 0616 (https://doi.org/10.34133/research.0616), March 12, 2025 (Ranked 10.1%, IF=8.5, Google Citation: ).

research

Xin Wang, Jianhui Lv, Byung-Gyu Kim et al., Optimizing Deep Neuro-fuzzy Network for ECG Medical Big Data through Integration of Multiscale Features, IEEE Transactions on Fuzzy Systems (IEEE), vol. 33, issue. 7, pp. 2027-2037 (https://doi.org/10.1109/TFUZZ.2024.3395488), July 01, 2025 (Ranked 2.9%, IF=11.9, Google Citation: ).

research

Wei Liu*, Feng Zhao, Achyut Shankar, Carsten Maple, J Dinesh Peter, Byung-Gyu Kim, Adam Slowik, B.D. Parameshachari, Jianhui Lv, Explainable AI for Medical Image Analysis in Medical Cyber-Physical Systems: Enhancing Transparency and Trustworthiness of IoMT, IEEE Journal of Biomedical and Health Informatics (IEEE), vol. 29, no. 4, pp. 2365-2376 (https://doi.org/10.1109/JBHI.2023.3336721), April 2025 (Ranked 6.4%, IF=7.7).

research

Jianhui Lv*, Byung-Gyu Kim, B.D. Parameshachari, Adam Slowik, Keqin Li, Large Model-Driven Hyperscale Healthcare Data Fusion Analysis in Complex Multi-Sensors, Information Fusion (Elsevier), vol. 115: 102780 (https://doi.org/10.1016/j.inffus.2024.102780), March 01, 2025 (Ranked 1.0%, IF=14.8, Google Citation: ).

research

Xin Wang, Jianhui Lyu, Byung-Gyu Kim, B. D. Parameshachari, Keqin Li, and Qing Li, Low-Complexity Beamforming Design for Green Near-Field Communications in 6G Ultra-Massive Multiple-Input-Multiple-Output, IEEE Transactions on Green Communications and Networking (IEEE), vol. 9, no. 1, pp. 317 - 326 (https://doi.org/10.1109/TGCN.2024.3416904), March 01, 2025 (Ranked 18.1%, IF=5.3, Google Citation: ).

research

Xing Liu, Jianhui Lv*, Byung-Gyu Kim, Keqin Li, Hongkai Jin, Wei Gao, Jiayuan Bai, Cooperative Digital Healthcare Task Scheduling and Resource Management in Edge Intelligence Systems, Tsinghua Science and Technology (SciOpen), vol. 30, issue. 2, pp. 926 - 945 (https://doi.org/10.26599/TST.2024.9010140-), April 01, 2025 (Ranked 8.0%, IF=5.2, Google Citation: ).

research

Wang Xin, Jianhui Lv, Adam Slowik, J Dinesh Peter, Byung-Gyu Kim, B. D. Parameshachari, Keqin Li, Large Models for Cooperative Control of Connected and Autonomous Vehicles, IEEE Transactions on Vehicular Technology (IEEE), vol. 74, Issue. 2, pp. 1935-1948 (https://doi.org/10.1109/TVT.2024.3409890), February 2025 (Ranked 12.2%, IF=6.1, Google Citation: ).

research

Xin Wang, Jianhui Lyu, Byung-Gyu Kim, B. D. Parameshachari, Keqin Li, and Qing Li, Exploring Multimodal Multiscale Features for Sentiment Analysis Using Fuzzy-Deep Neural Network Learning, IEEE Transactions on Fuzzy Systems (IEEE), vol. 33, issue. 1, pp. 28-42 (https://doi.org/10.1109/TFUZZ.2024.3419140), Jan. 01, 2025 (Ranked 2.7%, IF=10.7, Google Citation: ).

2024 11(155)

research

Jianhui Lv*, Byung-Gyu Kim, Adam Slowik, B.D. Parameshachari, Saru Kumari, Chien-Ming Chen, Keqin Li, ERLNEIL-MDP: Evolutionary reinforcement learning with novelty-driven exploration for medical data processing, Swarm and Evolutionary Computation (Elsevier), vol. 91, 101769 (https://doi.org/10.1016/j.swevo.2024.101769), Dec. 01, 2024 (Ranked 5.9%, IF=8.2, Google Citation: ).

research

Joseph A. Duah, Kye-Shin Lee, Byung-Gyu Kim*, A Self-Powered Wireless Temperature Sensor Platform for Foot Ulceration Monitoring, Sensors (MDPI), vol. 24(20), 6567 (https://doi.org/10.3390/s24206567), Oct. 12, 2024 (Ranked 30.9%, IF=3.4, Google Citation: ).

research

Hai Zhu, Xingsi Xue, Mengmeng Xu, Byung-Gyu Kim, Zero Trust Consumer IoT with Robust Federated Learning over Main-Side Blockchain, IEEE Transactions on Consumer Electronics (IEEE), (https://doi.org/10.1109/TCE.2024.3471921), Oct. 01, 2024 (in press) (Ranked 23.4%, IF=4.3, Google Citation: ).

research

Su-Chang Lim, Byung-Gyu Kim*, Jong-Chan Kim*, Analysis of Inverter Efficiency Using Photovoltaic Power Generation Element Parameters, Sensors (MDPI), vol. 24(19), 6390 (https://doi.org/10.3390/s24196390), Oct. 02, 2024 (Ranked 30.9%, IF=3.4, Google Citation: ).

research

Qurat Ul Ain Aisha, Young-Ju Choi, Jongho Kim, Sung-Chang Lim, Jin Soo Choi, and Byung-Gyu Kim*, Deep Inter Prediction for Versatile Video Coding (VVC), Journal of Multimedia Information System (KMMS), (https://doi.org/10.33851/JMIS.2024.11.3.175), vol. 11, no. 3, pp. 175-184, Sept. 30, 2024 (Ranked %, KCI IF= 0.54, Google Citation: ).

research

Wang Xin, Jianhui Lv, Adam Slowik, Byung-Gyu Kim et al., Augmented Intelligence of Things for Priority-Aware Task Offloading in Vehicular Edge Computing, IEEE Internet of Things Journal (IEEE), Volume: 11, Issue: 22, pp. 36002-36013 (https://doi.org/10.1109/JIOT.2024.3408157), Nov 15, 2024 (Ranked 3.4%, IF=8.2, Google Citation: ).

research

Young-Woon Lee, Byung-Gyu Kim*, Attention-based Scale Sequence Network for Small Object Detection, Heliyon (Cell press), vol. 10, Issue 12 (https://doi.org/10.1016/j.heliyon.2024.e32931), 30 June 2024 (Ranked 20.5%, IF=3.4, Google Citation: ).

research

Seong-Kyu Kim, Jun-Ho Huh*, and Byung-Gyu Kim**, Artificial Intelligence Blockchain-based Fake News Discrimination, IEEE Access (IEEE), vol. 12, pp. 53838-53854 (https://doi.org/10.1109/ACCESS.2024.3384338), Dec. 2024 (Ranked 34.5%, IF=3.4, Google Citation: ).

research

Juheon Hwang, Byung-gyu Kim, Taewan Kim, Heeseok Oh, Jiwoo Kang*, EMOVA: Emotion-driven Neural Volumetric Avatar, Image & Vision Computing (Elsevier), vol. 146:105043 (https://doi.org/10.1016/j.imavis.2024.105043), June 2024 (Ranked 18.1%, IF=4.7, Google Citation: ).

research

Xin Wang, Jianhui Lyu*, J Dinesh Peter, Byung-Gyu Kim, Privacy-Preserving AI Framework for 6G-Enabled Consumer Electronics, IEEE Transactions on Consumer Electronics (IEEE), vol. 70, issue 1, pp. 3940-3950 (https://doi.org/10.1109/TCE.2024.3371928), Feb. 29, 2024 (Ranked 32.9%, IF=4.3, Google Citation: ).

research

Amit Sharma, Ashutosh Sharma, Alexey Tselykh, Alexander Bozhenyuk, Byung-Gyu Kim*, Image and Video Analysis using Graph Neural Network (GNN) for IoMT and Computer Vision Applications, IET CAAI Transactions on Intelligence Technology (IET), (https://doi.org/10.1049/cit2.12306), pp. 1-15, March 2024 (online first) (Ranked 8.9%, IF=8.4, Google Citation: ).

2023 14(144)

research

AJAYA KUMAR DASH, Koniki Venkata Balaji, Debi Prosad Dogra, Byung-Gyu Kim, Interactions with 3D Virtual Objects in Augmented Reality Using Natural Gestures, The Visual Computer (Springer), vol. 40, pp. 6449–6462 (https://doi.org/10.1007/s00371-023-03175-4), Sept. 2024 (online first-Dec. 2023) (Ranked 31.0%, IF=3.5).

research

Jiawei Xu, Lu Leng*, Byung-Gyu Kim*, Gesture Recognition and Hand Tracking for Anti-Counterfeit Palmvein Recognition, Applied Sciences (MDPI),, vol. 13(21), 11795 ( https://doi.org/10.3390/app132111795), October 28, 2023 (Ranked 46.1%, IF=2.7, Google Citation: ).

research

Jinsu Kim, Eunsun Choi, Byung-Gyu Kim, Namje Park*, Proposal of a Token-Based Node Selection Mechanism for Node Distribution of Mobility IoT Blockchain Nodes, Sensors (MDPI),, ( https://doi.org/10.3390/s23198259), vol. 23(19), 8259, 5 October 2023 (Ranked 29.4%, IF=3.9, Google Citation: ).

research

Saad Almutairi, Manimurugan S., Byung-Gyu Kim*, Majed M. Aborokbah, Narmatha C., Breast Cancer Classification Using Deep Q Learning (DQL) and Gorilla Troops Optimization (GTO), Applied Soft Computing Journal (Elsevier), vol. 142, no. 110292 ( https://doi.org/10.1016/j.asoc.2023.110292), July 2023 (Ranked 9.375%, IF=8.70, Google Citation: ).

research

Chae-Lin Kim, Byung-Gyu Kim∗, Few-shot Learning on Facial Expression Recognition: A Comprehensive Survey, Journal of Real-Time Image Processing (Springer Nature), vol. 20:52 (Article number: 52), pp. 1-18 (https://doi.org/10.1007/s11554-023-01310-x), May 06, 2023 (Ranked 45.3%, IF=3.00, Google Citation: ).

research

Young-Ju Choi, Byung-Gyu Kim*, HiRN: Hierarchical Recurrent Neural Network for Video Super-Resolution (VSR) Using Two-Stage Feature Evolution, Applied Soft Computing Journal (Elsevier), vol. 143, no. 110422 (https://doi.org/10.1016/j.asoc.2023.110422), August 2023 (Ranked 9.375%, IF=8.70, Google Citation: ).

research

Hye-Jin Park, Ji-Woo Kang, Byung-Gyu Kim*, ssFPN: Scale Sequence (S2) Feature Based-Feature Pyramid Network for Object Detection, Sensors (MDPI), Sensors 2023, 23(9), 4432; ( https://doi.org/10.3390/s23094432), April 30, 2023 (Ranked 29.40%, IF=3.900, Google Citation: ).

research

POOJA RAI, SANJAY CHATTERJI, Byung-Gyu Kim∗, Deep Learning based Sequence Labeling Tools for Nepali, ACM Transactions on Asian and Low-Resource Language Information Processing (ACM),, vol. 22, issue. 8, article no: 211, pp. 1-13 (https://doi.org/10.1145/3606696), August 23, 2023 (Ranked 77.6%, IF=2.0, Google Citation: ).

research

Young-Ju Choi, Young-Woon Lee, Jong-Ho Kim, Se-Yoon Jeong, Jin-Soo Choi, Byung-Gyu Kim*, Attention-based Bi-Prediction Network with Knowledge Distillation for Versatile Video Coding (VVC) over 5G Network, Sensors (MDPI),, Sensors 23, no. 5: 2631 ( https://doi.org/10.3390/s23052631), March 01, 2023 (Ranked 29.40%, IF=3.90).

research

Sudhanshu Kumar*, Partha Pratim Roy, Debi Prosad Dogra; Byung-Gyu Kim, A Comprehensive Review on Sentiment Analysis: Tasks, Approaches and Applications, arXiv preprint arXiv:2311.11250 (https://arxiv.org/abs/2311.11250), Nov. 2023.

research

A. Sheryl Oliver , Bhavani Ravi, R. Manikandan, Ashutosh Sharma, Byung-Gyu Kim*, Heuristic Green Computing Based Energy Management with Security Enhancement Using Hybrid Greedy Secure Optimal Routing Protocol, Energy Reports (Elsevier), ( https://doi.org/10.1016/j.egyr.2023.01.052 ), vol. 9, pp. 2484-2505, Dec. 2023 (Ranked 48.319%, IF=4.937, Google Citation: ).

research

Anmol Gupta, Ronnie Daniel, Akash Rao, Partha Roy, Sushil Chandra, Byung-Gyu Kim*, Raw EEG-based cognitive workload classification using directed and non-directed functional connectivity analysis and deep learning, Big Data (Mary Ann Liebert), (https://doi.org/10.1089/big.2021.0204) , vol. 11, no. 4, pp. 307-319, July 26, 2023 (Ranked 17.890%, IF=4.6).

research

SUYEL NAMASUDRA, PRATIMA SHARMA, Naveen Chilamkurti, Byung-Gyu Kim, RUBEN GONZALEZ CRESPO, Blockchain-Based Privacy Preservation for IoT Enabled Healthcare System, ACM Transactions on Sensor Networks (ACM), vol. 19, no. 3, pp. 1-17 ( https://doi.org/10.1145/3577926), March 02, 2023 (Ranked 56.667%, IF=2.560, **Selected as Association for Computing Machinery (ACM) Showcase on Kudos**).

research

Sudhanshu kumar, Monica Jangpangi, Diwakar Bhardwaj, Byung-Gyu Kim*, Partha Roy, Handwriting Recognition using Wasserstein Metric in Adversarial Learning, SN-Computer Science (Springer), vol. 4, No. 1, Paper no. 43, pp. 1-10 ( https://doi.org/10.1007/s42979-022-01445-x ), Jan. 2023 (Ranked -%, IF=-).

2022 9(130)

research

Han-Lim Lee, Ye-ji Kim, Byung-Gyu Kim*, A Survey for 3D Object Detection Algorithms from Images, Journal of Multimedia Information System (KMMS), ( https://doi.org/10.33851/JMIS.2022.9.3.183 ), Vol. 9, No. 3, pp. 183-190, September 2022 (Ranked -, KCI IF= 0.54, Google Scholar/KCI, Google Citation: ).

research

Haoyang Kang, Lu Leng*, Byung-Gyu Kim*, Data hiding of multi-compressed images based on Shamir threshold sharing, Applied Sciences (MDPI), ( https://doi.org/10.3390/app12199629 ), vol. 12, no. 19: 9629, September 25, 2022 (Ranked 41.848%, IF= 2.838, Google Citation: ).

research

Hye-Jin Park, Young-Ju Choi, Young-Woon Lee, Byung-Gyu Kim*, ssFPN: Scale Sequence (S^2) Feature Based-Feature Pyramid Network for Object Detection, arXiv [Categories: Computer Vision and Pattern Recognition (cs.CV)], arXiv ( https://arxiv.org/abs/2208.11533 ), August 2022 (Ranked -%, IF=-).

research

Vishal Pandey, Khusboo Anand, Anmol Kalra, Anmol Gupta, Partha Pratim Roy, Byung-Gyu Kim*, Enhancing Object Detection in Aerial Images, Mathematical Biosciences and Engineering (AIM Press), vol. 19, No. 8, pp. 7920-7932 ( https://doi.org/10.3934/mbe.2022370 ), May 27 2022 (Ranked 60.526%, IF=2.194).

research

Indu Bala*, Ashutosh Sharma, Alexey Tselykh, Byung-Gyu Kim*, Throughput Optimization of Interference limited Cognitive Radio-Based Internet of Things (CR-IoT) Network, Journal of King Saud University - Computer and Information Sciences (Elsevier), vol. 34, no. 7, pp. 4233-4243 ( https://doi.org/10.1016/j.jksuci.2022.05.019 ), July 2022 (Ranked 0.932%, IF=13.473).

research

Young-Ju Choi, Young-Woon Lee, Byung-Gyu Kim*, Group-based Bi-Directional Recurrent Wavelet Neural Networks for Efficient Video Super Resolution, Pattern Recognition Letters (Elsevier), vol. 164, pp. 246–253 (https://doi.org/10.1016/j.patrec.2022.11.014), Dec. 2022 (Ranked 35.500%, IF=5.100.

research

Tushar Rangari, Sudhanshu Kumar*, Partha Pratim Roy, Debi Prosad Dogra, Byung-GyuKim, Video basedexercise recognition and correct pose detection, Multimedia Tools and Applications (Springer Nature), vol. 81, pp. 30267–30282 ( https://doi.org/10.1007/s11042-022-12299-z ), September 2022 (Ranked 38.073%, IF=2.577).

research

Young-Jin Heo, Woon-Ha Yeo, Byung-Gyu Kim*, Deepfake Detection Algorithm Based on Improved Vision Transformer, Applied Intelligence (Springer), vol. 53, p. 7512–7527 ( https://doi.org/10.1007/s10489-022-03867-9 ), April 01, 2023 (Ranked 24.820%, IF=5.086).

research

Yue Sun, Lu Leng*, Zhe Jin, Byung-Gyu Kim*, Reinforced palmprint reconstruction attacks in biometric systems, Sensors (MDPI), Sensors 22, no. 2: 591 ( https://doi.org/10.3390/s22020591 ), Jan. 13, 2022 (Ranked 28.906%, IF=3.847).

2021 19(121)

research

Hye-Jin Park, Jung-In Jang, Byung-Gyu Kim*, Time Classification Algorithm Based on Windowed-Color Histogram Matching, Applied Sciences (MDPI), ( https://doi.org/10.3390/app112411997 ), vol. 11, no. 24, p. 11997, Dec. 16, 2021 (Ranked 41.209%, IF= 2.679).

research

Abhilash Pathak, Sudhanshu Kumar*, Partha Pratim Roy, Byung-Gyu Kim*, Aspect Based Sentiment Analysis in Hindi language by ensembling Pre-trained mBERT models, Electronics (MDPI), vol. 10, no. 21:2641 ( https://doi.org/10.3390/electronics10212641 ), Oct. 28, 2021 (Ranked 52.930%, IF=2.397).

research

(Standard Document-Input document to JVET) Young-Ju Choi, Young-Woon Lee, Byung-Gyu Kim*, Jongho Kim, Se Yoon Jeong, AHG11: Deep neural network for inter bi-prediction, Joint Video Experts Team (JVET) of ITU-T SG 16 WP 3 and ISO/IEC JTC 1/SC 29, Document: JVET-X0102-v4, 24th Meeting, by teleconference, 6–15 October 2021.

research

Anmol Gupta, Gourav Siddhad, Vishal Pandey, Partha Roy, Byung-Gyu Kim*, Subject-specific Cognitive Workload Classification using EEG-based Functional Connectivity and Deep Learning, Sensors (MDPI), vol. 21, no. 20:6710 ( https://doi.org/10.3390/s21206710 ), 2021 (Ranked 21.094%, IF=3.576).

research

Woon-Ha Yeo, Byung-Gyu Kim*, CNN-based Fast Split Mode Decision Algorithm for Versatile Video Coding (VVC) Inter Prediction, Journal of Multimedia Information System (KMMS), vol. 8, no. 3, pp. 147-158 ( https://doi.org/10.33851/JMIS.2021.8.3.147 ), Sept. 2021 (Ranked -, IF= -, Google Scholar/KCI).

research

Seo-Jeon Park, Byung-Gyu Kim*, Naveen Chilamkurti, A Robust Facial Expression Recognition Algorithm Based on Multi-Rate Feature Fusion Scheme, Sensors (MDPI), vol. 21, no. 6954, pp. 1-26 ( https://doi.org/10.3390/s21216954 ), Oct. 20, 2021

research

Yooho Lee, Sang-hyo Park, Eunjun Rhee, Byung-Gyu Kim*, Dongsan Jun*, Reduction of Compression Artifacts using Densely Cascading Image Restoration Network, Applied Sciences (MDPI), vol. 11, no. 17:7803 ( https://doi.org/10.3390/app11177803 ), Aug. 2021 (Ranked 41.209%, IF= 2.679).

research

Lavish Kansal, Gurjot Singh Gaba, Naveen Chilamkurti, Byung-Gyu Kim*, Efficient and Robust Image Communication Techniques for 5G Applications in Smart Cities, Energies (MDPI), vol. 14, no. 13:3986 ( https://doi.org/10.3390/en14133986 ), July 2021 (Ranked 60.965%, IF= 3.004).

research

Young-Jin Heo, Byung-Gyu Kim*, Partha Pratim Roy, Frontal Face Generation Algorithm from Multi-view Images Based on Generative Adversarial Network, Journal of Multimedia Information System (KMMS), vol. 8, no. 2, pp. 85-92 (https://doi.org/10.33851/JMIS.2021.8.2.85), June 2021 (Ranked -, KCI IF= 0.54, Google Scholar/KCI, **The Best Paper in JMIS 2021**).

research

Taesik Lee, Dongsan Jun*, Sang-hyo Park, Byung-Gyu Kim, Jungil Yun, Kugjin Yun, Won-Sik Cheong, Medical Image Compression Method using Lightweight Multi-layer Perceptron for Mobile Healthcare Applications, CMC-Computers, Materials & Continua (TechScience Press) , vol. 70, no.1 (2022), pp.2013-2029 ( https://doi.org/10.3390/s21103351 ), Sept. 07, 2021 (Ranked 34.877%, IF=3.772).

research

Young-Jin Heo, Young-Ju Choi, Young-Woon Lee, Byung-Gyu Kim*, Deepfake Detection Scheme Based on Vision Transformer and Distillation, arXiv [Categories: cs.CV & cs.AI], arXiv ( http://arxiv.org/abs/2104.01353 ), April 2021 (identified) (Ranked -%, IF=-).

research

Yooho Lee, Dongsan Jun*, Byung-Gyu Kim, Hunjoo Lee, Enhanced Single Image Super Resolution Method using a Lightweight Multi-scale Channel Dense Network for Small Object Detection, Sensors (MDPI), vol. 2021, no. 21(10), p. 3351 ( https://doi.org/10.3390/s21103351 ), May 2021 (Ranked 21.094%, IF=3.576).

research

Seonjae Kim, Dongsan Jun*, Byung-Gyu Kim*, Seungkwon Baek, Misuk Lee, Taejin Lee, Two-Dimensional Audio Compression Method Using Video Coding Schemes, Electronics (MDPI), vol. 2021, no. 10(9) ( https://doi.org/10.3390/electronics10091094 ), May 6, 2021 (Ranked 52.930%, IF=2.397).

research

Debashis Das Chakladar, Pradeep Kumar, Shubham Mandal, Partha Pratim Roy, Masakazu Iwamura, Byung-Gyu Kim*, 3D Avatar Approach for Continuous Sign Movement Using Speech/Text, Applied Sciences (MDPI), vol. 2021, no. 11(8) ( https://doi.org/10.3390/app11083439 ), April 12, 2021 (Ranked 41.209%, IF=2.679).

research

Rohit Srivastava, Ravi Tomar, Ashutosh Sharma, Gaurav Dhiman, Naveen Chilamkurti and Byung-Gyu Kim*, Real-Time Multimodal Biometric Authentication of Human Using Face Feature Analysis, Computers, Materials & Continua (Tech Science Press), Vol.69, No.1, pp. 1-19 ( doi:10.32604/cmc.2021.015466 ), June 04, 2021 (Ranked 13.1%, IF=3.772).

research

Dong-seok Lee, Byung-Gyu Kim, Soon-kak Kwon*, Efficient Depth Data Coding Method Based on Plane Modeling for Intra Prediction, IEEE Access (IEEE), vol. 9, pp. 29153-29164 ( https://doi.org/10.1109/ACCESS.2021.3056687 ), Feb. 2021 (Ranked 34.249%, IF=3.367).

research

Young-Ju Choi, Young-Woon Lee, Byung-Gyu Kim*, Residual-based Graph Convolutional Network (RGCN) for Emotion Recognition in Conversation (ERC) for Smart IoT, Big Data (Mary Ann Liebert), vol. 9, no. 4, pp. 279-288 ( https://doi.org/10.1089/big.2020.0274 ), Aug. 16, 2021 (Ranked 13.4%, IF=3.64).

research

Partha P. Roy, Pradeep Kumar*, Byung-Gyu Kim, An efficient Sign Language Recognition (SLR) System using Camshift Tracker and Hidden Markov Model (HMM), SN Computer Science (Springer Nature), vol. 2, article no.79, pp. 1-15 ( https://doi.org/10.1007/s42979-021-00485-z ), Feb. 2021.

research

Seonjae Kim, Dongsan Jun*, Byung-Gyu Kim , Hunjoo Lee, Eunjun Rhee, Single Image Super-Resolution Method Using CNN-Based Lightweight Neural Networks, Applied Sciences (MDPI), vol. 2021, no. 11, p. 1092 ( https://doi.org/10.3390/app11031092 ), Jan. 2021 (Ranked 41.209%, IF=2.679).

2020 10(102)

research

Woon-Ha Yeo, Young-Jin Heo, Young-Ju Choi, Byung-Gyu Kim*, Place Classification Algorithm Based on Semantic Segmented Objects, Applied Sciences (MDPI), vol. 2020, no. 10, p. 9069 ( https://doi.org/10.3390/app10249069 ), Dec. 2020 (Ranked 34.6%, IF=2.47).

research

Ashutosh Sharma, Sarishma, Ravi Tomar, Naveen Chilamkurti, Byung-Gyu Kim*, Blockchain Based Smart Contracts for Internet of Medical Things in e-Healthcare, Electronics (MDPI), vol. 2020, no. 9, p. 1069 ( https://doi.org/10.3390/electronics910160 ), Oct. 2020 (Ranked 46.8%, IF=2.41, **Editor's Choice Articles in Electronics**).

research

Sangik Oh, Byung-Gyu Kim, Namje Park*, Framework for assessing responsiveness to personal data breaches based on Capture-the-Flag, Journal of Multimedia Information System (KMMS), vol. 7, no. 3, pp. 215-220 ( https://doi.org/10.33851/JMIS.2020.7.3.215 ), Sept. 2020.

research

Manoj Chhetri, Sudhanshu Kumar, Partha Pratim Roy, Byung-Gyu Kim*, Deep BLSTM-GRU Model for Monthly Rainfall Prediction: A Case Study of Simtokha, Bhutan, Remote Sensing (MDPI), vol. 2020, no. 12, p. 3174 ( https://doi.org/10.3390/rs12193174 ), Sept. 2020 (Ranked 28.3%, IF=4.50).

research

Srishti Gupta, Partha Pratim Roy*, Debi Prosad Dogra, Byung‑Gyu Kim, Retrieval of colour and texture images using local directional peak valley binary pattern, Pattern Analysis and Applications (Springer), vol. 23, no. -, pp. 1569-1585 ( https://doi.org/10.1007/s10044-020-00879-4 ), March 2020 (Ranked 70.4%, IF=1.51).

research

Dami Jeong, Byung-Gyu Kim*, Suh-Yeon Dong, Deep Joint Spatiotemporal Network (DJSTN) for Efficient Facial Expression Recognition, Sensors (MDPI), vol. 2020, no. 20, p. 1963 ( https://doi.org/10.3390/s20071936 ), March 2020 (Ranked 22.6%, IF=3.27, **Editor's Choice Articles in Sensors**, Google Citation: ).

research

Seo-Jeon Park, Byung-Gyu Kim*, Development of Low-Cost Vision-based Eye Tracking Algorithm for Information Augmented Interactive System, Journal of Multimedia Information System (KMMS), vol. 7, no. 1, pp. 11-16 ( https://doi.org/10.33851/JMIS.2020.7.1.11 ), March 2020 (Ranked -, IF= -, Google Scholar/KCI).

research

JONG-HYEOK LEE, YOUNG-WOON LEE, DONGSAN JUN, BYUNG-GYU KIM*, Efficient Color Artifact Removal Algorithm Based on High-Efficiency Video Coding (HEVC) for High-Dynamic Range Video Sequences, IEEE Access (IEEE), vol. 8, no. -, pp. 64099-64111 ( https://doi.org/10.1109/ACCESS.2020.2984012 ), March 2020 (Ranked 14.5%, IF=4.09).

research

Sudhanshu Kumar, Monika Gahalawat, Partha Pratim Roy, Debi Prosad Dogra, Byung-Gyu Kim*, Exploring Impact of Age and Gender on Sentiment Analysis Using Machine Learning, Electronics (MDPI), vol. 2020, no. 9, p. 374 ( https://doi.org/10.3390/electronics9020374 ), Feb. 2020 (Ranked 46.8%, IF=2.41).

research

Yue Yuan, Jun Chu*, Lu Leng, Jun Miao, Byung-Gyu Kim, A scale-adaptive object-tracking algorithm with occlusion detection, EURASIP Journal on Image and Video Processing (Springer), vol. 2020, no. 7, pp. 1-15 ( https://doi.org/10.1186/s13640-020-0496-6 ), Feb. 2020 (Ranked 62.2%, IF=1.53).

2019 7(92)

research

Ziyuan Yang, Lu Leng*, Byung-Gyu Kim, StoolNet for Color Classification of Stool Medical Images, Electronics (MDPI), vol. 2019, no. 8, p. 1464 ( https://doi.org/10.3390/electronics8121464 ), Dec. 2019 (Ranked 46.8%, IF=2.41).

research

JI-HAE KIM, BYUNG-GYU KIM, PARTHA PRATIM ROY, DA-MI JEONG, Efficient Facial Expression Recognition Algorithm Based on Hierarchical Deep Neural Network Structure, IEEE Access (IEEE), vol. 7, no. -, pp. 41273-41285 ( https://doi.org/10.1109/ACCESS.2019.2907327 ), Dec. 2019 (Ranked 14.5%, IF=4.09).

research

Namje Park, Byung-Gyu Kim*, Jinsu Kim, A Mechanism of Masking Identification Information regarding Moving Objects Recorded on Visual Surveillance Systems by Dierentially Implementing Access Permission, Electronics (MDPI), vol. 2019, no. 8, p. 1735 ( https://doi.org/10.3390/electronics8070735 ), June 2019 (Ranked 46.8%, IF=2.41).

research

Young-Ju Choi, Dong-San Jun, Won-Sik Cheong, Byung-Gyu Kim*, Design of Efficient Perspective Affine Motion Estimation/Compensation for Versatile Video Coding (VVC) Standard, Electronics (MDPI), vol. 2019, no. 8, p. 993 ( https://doi.org/10.3390/electronics8090993 ), Sept. 2019 (Ranked 46.8%, IF=2.41).

research

Santhosh Kelathodi Kumaran*, Shrohan Mohapatra, DebiProsad Dogra, Partha Pratim Roy, Byung-Gyu Kim, Computer vision-guided intelligent traffic signaling for isolated intersections, Expert Systems With Applications (Elsevier), vol. 134, no. -, pp. 267-278 ( https://doi.org/10.1016/j.eswa.2019.05.049 ), May 2019 (Ranked 1.8%, IF=5.45).

research

Cheonshik Kim, Byung-Gyu Kim*, Joel J. P. C. Rodrigues, Editorial: Recent Advances in Mining Intelligence and Context-Awareness on IoT-Based Platforms, Mobile Networks and Applications (Springer), vol. 24, no. -, pp. 160-162 ( https://doi.org/10.1007/s11036-018-1172-2 ), Feb. 2019 (Ranked 34.9%, IF=2.39).

research

Jong-Hyeok Lee, Gwang-Soo Hong, Young-Woon Lee, Chang-Ki Kim, Noik Park, Byung-Gyu Kim*, Design of Efficient Key Video Frame Protection Scheme for Multimedia Internet of Things (IoT) in Converged 5G Network, Mobile Networks and Applications (Springer), vol. 24, no. -, pp. 208-220 ( https://doi.org/10.1007/s11036-018-1107-y ), Feb. 2019 (Ranked 34.9%, IF=2.39).

2018 12(85)

research

Christos Stergiou, Kostas E. Psannis*, Byung-Gyu Kim, Brij Gupta, Secure integration of IoT and Cloud Computing, Future Generation Computer Systems (Elsevier), vol. 78, no. -, pp. 964-975 ( https://doi.org/10.1016/j.future.2016.11.031 ), Dec. 2018 (Ranked 7.1%, IF=5.76).

research

Ji-Hae Kim, Gwang-Soo Hong, Byung-Gyu Kim*, Debi P. Dogra, deepGesture: Deep learning-based gesture recognition scheme using motion sensors, Displays (Elsevier), vol. 55, no. -, pp. 34-45 ( https://doi.org/10.1016/j.displa.2018.08.001 ), Dec. 2018 (Ranked 51.8%, IF=1.71).

research

Bryan (Byung-Gyu) Kim*, Kye-Shin Lee, Kostas E. Psannis, Advances in Smart Content-Oriented Display Technology, Displays (Elsevier), vol. 55, no. -, pp. 1-2 ( https://doi.org/10.1016/j.displa.2018.11.003 ), Dec. 2018 (Ranked 51.8%, IF=1.71).

research

Kalyan Goswami, Byung-Gyu Kim*, A Design of Fast High-Efficiency Video Coding Scheme Based on Markov Chain Monte Carlo Model and Bayesian Classifier, IEEE Transactions Industrial Electronics (IEEE), vol. 65, no. 11, pp. 8861-8871 ( https://doi.org/10.1016/j.displa.2018.11.003 ), Nov. 2018 (Ranked 0.8%, IF=7.50).

research

Kokkonis G.*, Psannis K.E., Roumeliotis M., Ishibashi Y., Byung-Gyu Kim, Anthony G. Constantinides, Transferring Wireless High Update Rate Supermedia Streams Over IoT, New Advances in the Internet of Things. Studies in Computational Intelligence (Springer), vol. 715, no. -, pp. 99-103 ( https://doi.org/10.1007/978-3-319-58190-3_6 ), June 2018 (Ranked -%, IF=N/A, Scopus).

research

Vasileios A. Memos, Kostas E. Psannis∗, Yutaka Ishibashi, Byung-Gyu Kim, B.B. Gupta, An Efficient Algorithm for Media-based Surveillance System (EAMSuS) in IoT Smart City Framework, Future Generation Computer Systems (Elsevier), vol. 83, no. -, pp. 619-628 ( https://doi.org/10.1016/j.future.2017.04.039 ), May 2018 (Ranked 7.1%, IF=5.76).

research

Ashish Singhal, Pradeep Kumar, Rajkumar Saini*, Partha Pratim Roy, Debi Prosad Dogra, Byung-Gyu Kim, Summarization of videos by analyzing affective state of the user through crowdsource, Cognitive Systems Research (Elsevier), vol. 52, no. -, pp. 917-930 ( https://doi.org/10.1016/j.cogsys.2018.09.019 ), Oct. 2018 (Ranked 57.9%, IF=1.42).

research

Cheonshik Kim*, Byung-Gyu Kim, Joel J. P. C. Rodrigues, Editorial: Recent Advances in Mining Intelligence and Context-Awareness on IoT-Based Platforms, Pers. Ubiquit. Comput. (Springer), vol. 22, no. -, pp. 1-2 ( https://doi.org/10.1007/s11036-018-1172-2 ), Nov. 2018 (Ranked 44.2%, IF=1.92).

research

Avishek Saha, Young-Woon Lee, Young-Sup Hwang, Kostas E. Psannis, Byung-Gyu Kim*, Context-aware block-based motion estimation algorithm for multimedia internet of things (IoT) platform, Pers. Ubiquit. Comput. (Springer), vol. 22, no. -, pp. 163-172 ( https://doi.org/10.1007/s00779-017-1058-5 ), Oct. 2018 (Ranked 44.2%, IF=1.92).

research

Tae-Jung Kim, Chang-Ki Kim, Byung-Gyu Kim*, An efficient hybrid delivery technology for a broadcast TV service, Pers. Ubiquit. Comput. (Springer), vol. 22, no. -, pp. 135-141 ( https://doi.org/10.1007/s00779-017-1059-4 ), Oct. 2018 (Ranked 44.2%, IF=1.92).

research

Bryan Kim*, Kye-Shin Lee, Lyudmila Mihaylova, and Rajendra Prasath, Special collection on recent advances in sensor-based smart car technology, International Journal of Distributed Sensor Networks (SAGE), vol. 14, no. 6, pp. 1-2 ( https://doi.org/10.1177/1550147718781241 ), June 2018 (Ranked 46.2%, IF=1.78).

research

Bryan Kim*, Kye-Shin Lee, Lyudmila Mihaylova, and Rajendra Prasath, Algorithms for Efficient Digital Media Transmission over IoT and Cloud Networking, Journal of Multimedia Information System (KMMS), vol. 5, no. 1, pp. 27-34 ( https://doi.org/10.9717/JMIS.2018.5.1.27 ), March 2018 (Ranked -%, IF= -, Google Scholar/KCI).

2017 12(73)

research

Kalyan Goswami, Dae Yeol Lee, Jongho Kim, Seyoon Jeong, Hui Yong Kim, Byung-Gyu Kim*, Two-Step Rate Distortion Optimization Algorithm for High Efficiency Video Coding, Journal of Multimedia Information System (KMMS), vol. 4, no. 4, pp. 311-316 ( https://doi.org/10.9717/JMIS.2017.4.4.311 ), Dec. 2017 (Ranked -%, IF= -, Google Scholar).

research

Byung-Gyu Kim*, Gwang-Soo Hong, Ji-Hae Kim, Young-Ju Choi, An Efficient Vision-based Object Detection and Tracking using Online Learning, Journal of Multimedia Information System (KMMS), vol. 4, no. 4, pp. 285-288 ( https://doi.org/10.9717/JMIS.2017.4.4.285 ), Dec. 2017 (Ranked -%, IF= -, Google Scholar).

research

Subham Mukherjee, Rajkumar Saini*, Pradeep Kumar, Partha Pratim Roy, Debi Prosad Dogra, Byung-Gyu Kim, Fight Detection in Hockey Videos using Deep Network, Journal of Multimedia Information System (KMMS), vol. 4, no. 4, pp. 225-232 ( https://doi.org/10.9717/JMIS.2017.4.4.225 ), Dec. 2017 (Ranked -%, IF= -, Google Scholar).

research

Subham Mukherjee, Pradeep Kumar, Rajkumar Saini*, Partha Pratim Roy, Debi Prosad Dogra, Byung-Gyu Kim, Plant Disease Identification using Deep Neural Networks, Journal of Multimedia Information System (KMMS), vol. 4, no. 4, pp. 233-238 ( https://doi.org/10.9717/JMIS.2017.4.4.233 ), Dec. 2017 (Ranked -%, IF= -, Google Scholar).

research

Gwang-Soo Hong, Byung-Gyu Kim*, A local stereo matching algorithm based on weighted guided image filtering for improving the generation of depth range images, Displays (Elsevier), vol. 49, no. -, pp. 887-975 ( https://doi.org/10.1016/j.displa.2017.07.006 ), Sept. 2017 (Ranked 50.8%, IF=1.52).

research

Byung-Gyu Kim*, Gwang-Soo Hong, Kostas E. Psannis, Design of efficient shape feature for object-based watermarking technology, Multimedia Tools and Applications (Springer), vol. 55, no. 21, pp. 2274122759 ( https://doi.org/10.1007/s11042-017-4344-3 ), Nov. 2017 (Ranked 39.9%, IF=1.54).

research

Sk. Arif Ahmed, Debi Prosad Dogra*, Samarjit Kar, Byung-Gyu Kim, Paul Hill, Harish Bhaskar, Localization of region of interest in surveillance scene, Multimedia Tools and Applications (Springer), vol. 76, no. 21, pp. 1365113680 ( https://doi.org/10.1007/s11042-016-3762-y ), June 2017 (Ranked 39.9%, IF=1.54).

research

Young-Ju Choi, Ji-Hae Kim, Jong-Hyeok Lee, Byung-Gyu Kim* , Performance Analysis of Future Video Coding (FVC) Standard Technology, Journal of Multimedia Information System (KMMS), vol. 4, no. 2, pp. 73-78 ( https://doi.org/10.9717/JMIS.2017.4.2.73 ), June 2017 (Ranked -%, IF= -, Google Scholar).

research

George Kokkonis*, Kostas E. Psannis, Manos Roumeliotis, Yutaka Ishibashi, Byung-Gyu Kim, Anthony G. Constantinides , Transferring Wireless High Update Rate Supermedia Streams Over IoT, Studies in Computational Intelligence: New Advances in the Internet of Things (Springer), vol. 715, no. -, pp. 93-103 ( https://doi.org/10.10.1007/978-3-319-58190-3_6 ), June 2017 (Ranked -%, H-Index=62, Scopus).

research

Brian Kim*, Kostas Psannis, Harish Bhaskar, Special section on emerging multimedia technology for smart surveillance system with IoT environment, The Journal of Supercomputing (Springer), vol. 73, no. -, pp. 923925 ( https://doi.org/10.1007/s11227-016-1939-9 ), March 2017 (Ranked 42.3%, IF=1.53).

research

Byung-Gyu Kim*, Fast coding unit (CU) determination algorithm for high-efficiency video coding (HEVC) in smart surveillance application, The Journal of Supercomputing (Springer), vol. 73, no. -, pp. 10631084 ( https://doi.org/10.1007/s11227-016-1730-y ), March 2017 (Ranked 49.5%, IF=1.32).

research

Gwang-Soo Hong, Jong-Hyeok Lee, Young-Woon Lee, Byung-Gyu Kim* , New Vehicle Verification Scheme for Blind Spot Area Based on Imaging Sensor System, Journal of Multimedia Information System (KMMS), vol. 4, no. 1, pp. 9-18 ( https://doi.org/10.9717/JMIS.2017.4.1.9 ), March 2017 (Ranked -%, IF= -, Google Scholar).

2016 9(61)

research

Chan-Seob Park, Byung-Gyu Kim*, Performance analysis of inter-layer prediction in scalable extension of HEVC (SHVC) for adaptive media service, Displays (Elsevier), vol. 44, no. -, pp. 2736 ( https://doi.org/10.1016/j.displa.2016.06.003 ), Sept. 2016 (Ranked 16.6%, IF=1.90).

research

So-Hyun Park, Gwang-Soo Hong, Sun-Woo Park, Aziz Nasridinov, In-Ja Park, Byung-Kyu Kim and Young-Ho Park*, A feasibility study of ballet education using measurement and analysis on partial features of still scenes, International Journal of Distributed Sensor Networks (SAGE), vol. 12, no. 12, pp. 114 ( https://doi.org/10.1177/1550147716681794 ), Dec. 2016 (Ranked 67.9%, IF=1.23).

research

Gwang-Soo Hong, Byung-Gyu Kim*, Young-Sup Hwang, Kee-Koo Kwon, Fast multi-feature pedestrian detection algorithm based on histogram of oriented gradient using discrete wavelet transform, Multimedia Tools and Applications (Springer), vol. 75, no. -, pp. 1522915245 ( https://doi.org/10.1007/s11042-015-2455-2 ), Dec. 2016 (Ranked 28.7%, IF=1.33).

research

Kalyan Goswami, Jong-HyeokLee, Byung-GyuKim*, Fast algorithm for the High Efficiency Video Coding (HEVC) encoder using texture analysis, Information Sciences (Elsevier), vol. 364-365, no. -, pp. 72-90 ( https://doi.org/10.1016/j.ins.2016.05.018 ), Oct. 2016 (Ranked 4.4%, IF=4.83).
research

Kalyan Goswami, Jong-Hyeok Lee, Kyung-Soon Jang, Byung-Gyu Kim*, Kee-Koo Kwon, Entropy difference-based early skip detection technique for high-efficiency video coding, Journal of Real-Time Image Processing (Springer), vol. 12, no. 2, pp. 237-245 ( https://doi.org/10.1007/s11554-014-0476-0 ), Aug. 2016 (Ranked 39.5%, IF=1.56).

research

Jong-Hyeok Lee, Kalyan Goswami, Byung-Gyu Kim*, Seyoon Jeong, Jin Soo Choi, Fast encoding algorithm for high-efficiency video coding (HEVC) system based on spatio-temporal correlation, Journal of Real-Time Image Processing (Springer), vol. 12, no. 2, pp. 407-418 ( https://doi.org/10.1007/s11554-014-0484-0 ), Aug. 2016 (Ranked 39.5%, IF=1.56).

research

Byung‐Gyu Kim*, Kostas Psannis, Dong‐San Jun, EDITORIAL: Special issue on architectures and algorithms of high-efficiency video coding (HEVC) standard for real‐time video applications, Journal of Real-Time Image Processing (Springer), vol. 12, no. 2, pp. 1-3 ( https://doi.org/10.1007/s11554-016-0595-x ), Aug. 2016 (Ranked 39.5%, IF=1.56).

research

Gwang-Soo Hong, Woong Hoe, Byung-Gyu Kim*, Jang-Woon Beak and Kee-Koo Kwon, Stereo Matching Performance Analysis of Cost Functions on the Graphic Processing Unit (GPU) for Pervasive Computing, Journal of Engineering and Applied Sciences (Medwell), vol. 11, no. 7, pp. 14801487 ( https://doi.org/10.36478/jeasci.2016.1480.1487 ), July 2016.

research

Jong-Hyeok Lee, Byung-Gyu Kim*, Dong-San Jun, Soon-Heung Jung, Jin Soo Choi, Complexity reduction algorithm for prediction unit decision process in high efficiency video coding, IET Image Processing (IET), vol. 10, no. 1, pp. 5360 ( https://doi.org/10.1049/iet-ipr.2013.0631 ), Jan. 2016 (Ranked 65.5%, IF=0.86).

2015 8(52)

research

Byung-Gyu Kim*, Gwang-Soo Hong, Chan-Seob Park, Kyung-Soon Jang, A novel hybrid 3D video service algorithm based on scalable video coding (SVC) technology, Displays (Elsevier), vol. 40, no. -, pp. 4552 ( https://doi.org/10.1016/j.displa.2015.05.005 ), Dec. 2015 (Ranked 16.6%, IF=1.90).

research

Jae-Geun Hong, Hae Chung*, Byung-Gyu Kim, Kye-Shin Lee, Implementation of 21:9 cinema mode function using two ICs supporting full HD resolution, Displays (Elsevier), vol. 40, no. -, pp. 5361 ( https://doi.org/10.1016/j.displa.2015.04.003 ), Dec. 2015 (Ranked 16.6%, IF=1.90).

research

Kalyan Goswami, Byung-Gyu Kim, Jeong-Bae Lee, Dong-San Jun, Jin Soo Choi, Fast video encoding algorithm for efficient social media service, Multimedia Tools and Applications (Springer), vol. 74, no. 14, pp.5157-5171 ( https://doi.org/10.1007/s11042-013-1728-x ), July 2015 (Ranked 28.7%, IF=1.33).

research

Ryong-Baek, Kyung-Soon Jang, Jae-Hyun Nam, Byung-Gyu Kim*, Content-Aware Fast Motion Estimation Algorithm for IoT Based Multimedia Service, International Journal of Distributed Sensor Networks (SAGE), vol. 2015, no. 715651, pp. 1-13 ( https://doi.org/10.1155/2015/715651 ), Nov. 2015 (Ranked 62.8%, IF=0.90).

research

Sung-Ki Kim*, Byung-Gyu Kim, Byoung-Joon Min, Reducing Security Overhead to Enhance Service Delivery in Jini IoT, International Journal of Distributed Sensor Networks (SAGE), vol. 2015, no. 205793, pp. 1-7 ( https://doi.org/10.1155/2015/205793 ), Nov. 2015 (Ranked 62.8%, IF=0.90).

research

Ryong-Baek, Kyung-Soon Jang, Jae-Hyun Nam, Byung-Gyu Kim*, Fast Video Encoding Algorithm for the Internet of Things Environment Based on High Efficiency Video Coding, International Journal of Distributed Sensor Networks (SAGE), vol. 2015, no. 146067, pp. 1-10 ( https://doi.org/10.1155/2015/146067 ), Nov. 2015 (Ranked 62.8%, IF=0.90).

research

Jae-Hyun Nam, Seung-Hoon Yang, Woong Hu, Byung-Gyu Kim*, A Robust Real-Time Road Detection Algorithm Using Color and Edge Information, International Symposium on Visual Computing (Springer), ISVC 2015, Part II, LNCS 9475, pp. 532541 ( https://doi.org/10.1007/978-3-319-27863-6_49 ), July. 2015 (Ranked -%, IF=N/A, Scopus).

research

Sangho Lee*, Kwang Hyun Baik and Byung-Kyu Kim, An Evaluation System for a National Defense Informatization Project at the Pre-project Stage, Journal of Engineering and Applied Sciences (Medwell), vol. 10, no. 2, pp. 2227 ( https://doi.org/10.36478/jeasci.2015.22.27 ), Feb. 2015 (Ranked -%, IF=N/A, Scopus).

2014 7(44)

research

Chan-Seob Park, Ryong Baek, Woong Hoe, Byung-Gyu Kim*, Hyun-Jun Lee, Efficient Wireless Vibration Data Sensing and Signal Processing Technique Based on the Android Platform, International Journal of Distributed Sensor Networks (Hidawi), vol. 2014, no. 278560, pp. 112 ( https://doi.org/10.1155/2014/278560 ), Sept. 2014 (Ranked 55.9%, IF=0.92).

research

Jongho Kim, Jong-Hyeok Lee, Byung-Gyu Kim*, Jin Soo Choi, Fast mode decision scheme using sum of the absolute difference-based Bayesian model for the H.264/AVC video standard, IET Signal Processing (IET), vol. 8, Iss. 5, pp. 530539 ( https://doi.org/10.1049/iet-spr.2013.0179 ), July 2014 (Ranked 59.2%, IF=0.91).
research

Gwang-Soo Hong, Byung-Gyu Kim*, Kee-Koo Kwon, Efficient Depth Map Estimation Method Based on Gradient Weight Cost Aggregation Strategy for Distributed Video Sensor Networks, International Journal of Distributed Sensor Networks (Hidawi), vol. 2014, no. 326029, pp. 17 ( https://doi.org/10.1155/2014/326029 ), Jan. 2014 (Ranked 55.9%, IF=0.92).

research

Kalyan Goswami, Byung-Gyu Kim*, Dongsan Jun, Soon-Heung Jung, and Jin Soo Choi, Early Coding UnitSplitting Termination Algorithm for High Efficiency Video Coding (HEVC), ETRI Journal (ETRI), vol. 36, no. 3, pp. 407-417 ( https://doi.org/10.4218/etrij.14.0113.0458 ), June 2014 (Ranked 60.8%, IF=0.94).

research

Chan-seob Park, Gwang-Soo Hong, Byung-Gyu Kim*, Novel Intermode Prediction Algorithm for High Efficiency Video Coding Encoder, Advances in Multimedia (Hindawi), vol. 2014, no. 196035, pp. 1-7 ( https://doi.org/10.1155/2014/196035 ), June 2014 (Ranked -%, IF=0.75, ESCI).

research

Tae-Jung Kim, Byung-Gyu Kim*, Chan-Seob Park, Kyung-Soon Jang, Efficient Block Mode Determination Algorithm Using Adaptive Search Direction Information for Scalable Video Coding (SVC), Journal of Convergence (-), vol. 5, no. 1, pp. 1419 ( https://doi.org/- ), March 2014 (Ranked -%, IF=N/A).

research

Sung-Ki Kim, Byung-Gyu Kim*, Byoung-Joon Min, Intrusion-Tolerant Jini Service Architecture for Integrating Security and Survivability Support in DSN, International Journal of Distributed Sensor Networks (SAGE), vol. 2014, no. 695240,, pp. 1-13 ( https://doi.org/10.1155/2014/695240 ), Jan. 2014 (Ranked 62.8%, IF=0.90).

2013 6(37)

research

Gwang-Soo Hong, Byung-Gyu Kim*, Jeong-Bae Lee, Adaptive layer selection technique for low-power scalable video coding (SVC) system, New Review of Hypermedia and Multimedia (Taylor & Francis), vol. 19, no. 3-4, pp. 273-285 ( https://doi.org/10.1080/13614568.2013.833993 ), Nov. 2013 (Ranked 55.9%, IF=0.92).

research

Yeon-Kyu Jeong, Chan-seob Park, Byung-Gyu Kim*, Novel Algorithm for Hybrid 3D Video Service Based on Scalable Video Coding (SVC) Technology, International Journal of Advancements in Computing Technology (-), vol. 5, no. 15, pp. 137-146 ( https://doi.org/- ), Nov. 2013 (Ranked -%, IF=N/A, Scopus).

research

Yeon-Kyu Jeong, Gwang-Soo Hong, Byung-Gyu Kim*, Efficient Scalable Video Coding (SVC) Algorithm for Hybrid 3D Video Service Based on Local Disparity Vector Estimation, Journal of Convergence Information Technology (-), vol. 8, no. 14, pp. 266274 ( https://doi.org/- ), Sept. 2013 (Ranked -%, IF=N/A, Scopus).

research

Kalyan Goswami, Gwang-Soo Hong, Byung-Gyu Kim*, A Novel Mesh-Based Moving Object Detection Technique in Video Sequence, Journal of Convergence (-), vol. 4, no. 3, pp. 2024 ( https://doi.org/- ), Sept. 2013 (Ranked -%, IF=N/A).

research

Kalyan Goswami, Chan-Seob Park, Jong-Hyuk Lee, Byung-Gyu Kim*, Fast Inter Mode Decision Algorithm for H.264/AVC Based on Motion Complexity Analysis, International Journal of Soft Computing (Medwell), vol. 8, Iss. 4, pp. 231-238 ( https://doi.org/10.36478/ijscomp.2013.231.238 ), Aug. 2013 (Ranked -%, IF=N/A, Scopus).

research

Chan-Seob Park, Kalyan Goswami, Byung-Gyu Kim*, A Survey on Fast Algorithms for High Efficiency Video Coding (HEVC) Standard, International Journal of Soft Computing (Medwell), vol. 8, Iss. 1, pp. 8-11 ( https://doi.org/10.36478/ijscomp.2013.8.11 ), Jan. 2013 (Ranked -%, IF=N/A, Scopus).

2012 2(31)

research

Hyo-Sung Kim, Jong-Hyeok Lee, Chang-Ki Kim, Byung-Gyu Kim*, Zoom Motion Estimation Using Block-Based Fast Local Area Scaling, IEEE TRANSACTIONS ON CIRCUITS AND SYSTEMS FOR VIDEO TECHNOLOGY (IEEE), vol. 22, no. 9, pp. 1280-1291 ( https://doi.org/10.1109/TCSVT.2012.2198137 ), Sept. 2012 (Ranked 19.9%, IF=2.25).

research

B.W. Kim, J.-H. Jung, B.G. Kim*, D.-J. Park, Construction of a non-overlapping panoramic mosaic in wireless multimedia sensor networks, IET Image Processing (IET), vol. 6, no. 1, pp. 5359 ( https://doi.org/10.1049/iet-ipr.2009.0415 ), Jan. 2012 (Ranked 59.4%, IF=0.89).

2011 5(29)

research

Hyun-Ki Jung, Hyo-Sung Kim, Byung-Gyu Kim*, Chang-Ki Kim, Jeong-Ju Yoo, Fast intermode decision algorithm based on contextual mode and priority information for H.264/AVC video encoding system, Optical Engineering (SPIE), vol. 50, no. 11, pp. 117403 ( https://doi.org/10.1117/1.3647552 ), Nov. 2011 (Ranked 63.9%, IF=0.95).

research

Jong-Ho Kim, Byung-Gyu Kim*, Efficient intra-mode decision algorithm for inter-frames in H.264/AVC video coding, IET Image Processing (IET), vol. 5, no. 3, pp. 286295 ( https://doi.org/10.1049/iet-ipr.2009.0097 ), April 2011 (Ranked 68.7%, IF=0.63).

research

Byung-Gyu Kim*, Gwang-Soo Hong, Ki-Wook Rim, Fast Mode Decision Algorithm for Inter-Frame Coding in H.264/AVC Extended Scalable Video Coding, International Journal of Soft Computing (Medwell), vol. 6, no. 4, pp. 102-110 ( https://doi.org/10.3923/ijscomp.2011.102.110 ), Aug. 2011 (Ranked -%, IF=-, Scopus).

research

H. Badrul, CS Park, HK Jung, HS Kim, BG Kim*, Adaptive Search Range Control Algorithms for the Hierarchical B Structure in Scalable Video Coding (SVC), Recent Patents on Signal Processing (Bentham Sciences), vol. 1, no. -, pp. 8-14 ( https://doi.org/10.2174/2210686311101010008 ), July 2011 (Ranked -%, IF=-).

research

Byung-Gyu Kim*, Badrul Hilmi, Hyo-Sung Kim, Fast Inter Mode Decision Algorithm for H.264/AVC Video Encoding System Based on Correlation of Macroblock, International Journal of Soft Computing (Medwell), vol. 6, no. 3, pp. 40-45 ( https://doi.org/10.3923/ijscomp.2011.40.45 ), June 2011 (Ranked -%, IF=-, Scopus).

2010 2(24)

research

Badrul Hilmi, Chan-Seob Park, Byung-Gyu Kim*, A Survey of Fast Inter Mode Decision Algorithms for H.264/AVC Video Encoding System, International Journal of Soft Computing (Medwell), vol. 5, no. 3, pp. 128-148 ( https://doi.org/10.3923/ijscomp.2010.128.148 ), Aug. 2010 (Ranked -%, IF=-, Scopus).

research

Jongho Kim, Byung-Gyu Kim*, Hilmi Badrul, Adaptive Transform Kernal Size Selection Algorithm for H.264/AVC Encoding, International Journal of Soft Computing (Medwell), vol. 5, no. 1, pp. 1-6 ( https://doi.org/10.3923/ijscomp.2010.1.6 ), Feb. 2010 (Ranked -%, IF=-, Scopus).

2009 2(22)

research

Byung-Gyu Kim*, Krishna Reddy, Woo Hyun Ahn, Dynamic search-range control algorithm for fast interframe coding in scalable video coding, Optical Engineering (SPIE), vol. 48, no. 9, pp. 097002-1-14 ( https://doi.org/10.1117/1.3212684 ), Sept. 2009 (Ranked 75.3%, IF=0.55).

research

Byung-Gyu Kim*, Efficient Intra Mode Search Algorithms Based on Image Region Correlation for Inter-Frames in H.264/AVC Video, Journal of Engineering and Applied Sciences (Medwell), vol. 4, no. 5, pp. 358-368 ( https://digital-library.theiet.org/doi/10.1049/iet-ipr.2009.0097 ), Oct. 2009 (Ranked -%, IF=-, Scopus).

2008 3(20)

research

Jong-Ho Kim, Byung-Gyu Kim*, Fast block mode decision algorithm in H.264/AVC video coding, Journal of Visual Communication and Image Representation (Elsevier), vol. 19, no. 3, pp. 175-183 ( https://doi.org/10.1016/j.jvcir.2007.09.001 ), April 2008 (Ranked 35.4%, IF=1.34).

research

Byung-Gyu Kim*, Novel Inter-Mode Decision Algorithm Based on Macroblock (MB) Tracking for the P-Slice in H.264/AVC Video Coding, IEEE TRANSACTIONS ON CIRCUITS AND SYSTEMS FOR VIDEO TECHNOLOGY (IEEE), vol. 18, no. 2, pp. 273-279 ( https://doi.org/10.1109/TCSVT.2008.918121 ), Feb. 2008 (Ranked 10.5%, IF=2.95).

research

Byung-Gyu Kim*, Fast Selective Intra-Mode Search Algorithm Based on Adaptive Thresholding Scheme for H.264/AVC Encoding, IEEE TRANSACTIONS ON CIRCUITS AND SYSTEMS FOR VIDEO TECHNOLOGY (IEEE), vol. 18, no. 1, pp. 127-133 ( https://doi.org/10.1109/TCSVT.2007.913748 ), Jan. 2008 (Ranked 10.5%, IF=2.95).

2007 3(17)

research

Byung-Gyu Kim*, Jong-Ho Kim, Chang-Sik Cho, Fast Inter Mode Decision Algorithm Based on Macroblock Tracking in H.264/AVC Video, ETRI Journal (ETRI), vol. 29, no. 6, pp. 736-744 ( https://doi.org/10.4218/etrij.07.0107.0091 ), Dec. 2007 (Ranked 28.3%, IF=0.93).

research

Jong Ho Kim, Byung-Gyu Kim*, Adaptive Distortion-Based Partial Distortion Search for Fast Motion Estimation, Journal of Engineering and Applied Sciences (Medwell), vol. 2 no. 9, pp. 1361-1364 ( https://doi.org/jeasci.2007.1361.1364 ), Sept. 2007 (Ranked -%, IF=-, Scopus).

research

Jong-Ho Kim, Byung-Gyu Kim*, Chang-Sik Cho, Fast Intra-Mode Prediction Algorithm in H.264/AVC Video Coding, IEICE Transactions on Information and Systems (IEICE), vol. E90-D no. 8, pp. 1320-1323 ( https://doi.org/10.1093/ietisy/e90-d.8.1320 ), Aug. 2007 (Ranked 91.3%, IF=0.245).

2006 7(14)

research

Byung-Gyu Kim*, Jong-Ho Kim, Chang-Sik Cho, A Fast Intra Skip Detection Algorithm for H.264/AVC Video Encoding, ETRI Journal (ETRI), vol. 28, no. 6, pp. 721-731 ( https://doi.org/10.4218/etrij.06.0106.0132 ), Dec. 2006 (Ranked 28.3%, IF=0.93).

research

Byung-Gyu Kim*, Dong-Jo Park, Novel target segmentation and tracking based on fuzzy membership distribution for vision-based target tracking system, Image and Vision Computing (Elsevier), vol. 24, no. 12, pp. 13191331 ( https://doi.org/10.1016/j.imavis.2006.04.008 ), Dec. 2006 (Ranked 27.4%, IF=1.17).

research

Byung-Gyu Kim*, Jong-Ho Kim, Efficient intramode SKIP detection algorithm for H.264/AVC video encoder, Optical Engineering (SPIE), vol. 45, no. 9, pp.097008-1-~5 ( https://doi.org/10.1117/1.2354444 ), Sept. 2006 (Ranked 54.4%, IF=0.89).

research

Byung-Gyu Kim*, Dong-Jo Park, Novel Noncontrast-Based Edge Descriptor for Image Segmentation, IEEE TRANSACTIONS ON CIRCUITS AND SYSTEMS FOR VIDEO TECHNOLOGY (IEEE), vol. 16 no. 9, pp. 1361-1364 ( https://doi.org/10.1109/TCSVT.2006.879991 ), Sept. 2006 (Ranked 15.7%, IF=1.73).

research

Byung-Gyu Kim *, Suk-Kyu Song, Pyoung-Soo Mah, Enhanced block motion estimation based on distortion-directional search patterns, Pattern Recognition Letters (Elsevier), vol. 27, no. 12, pp. 13251335 ( https://doi.org/10.1016/j.patrec.2006.01.004 ), Sept. 2006 (Ranked 48.8%, IF=0.952).

research

Byung-Gyu Kim*, Seok-Kyu Song, Enhanced Inter Mode Decision Based on Contextual Prediction for P-Slices in H.264/AVC Video Coding, ETRI Journal (ETRI), vol. 28, no. 4, pp. 425-434 ( https://doi.org/10.4218/etrij.07.0107.0091 ), Aug. 2006 (Ranked 28.3%, IF=0.93).

research

Byung-Gyu Kim*, Seon-Tae Kim, Seok-Kyu SONG, Pyeong-Soo MAH, Novel Block Motion Estimation Based on Adaptive Search Patterns, IEICE Transactions on Information and Systems (IEICE), vol. E90-D no. 4, pp. 1586-1591( https://doi.org/10.1093/ietisy/e89-d.4.1586 ), April 2006 (Ranked 92.0%, IF=0.28).

2005 1(7)

research

B.-G. Kim*, S.-T. Kim, S.-K. Song, P.-S. Mah, Fast-adaptive rood pattern search for block motion estimation, ELECTRONICS LETTERS (IET), vol. 41, no. 16, pp. 1-2 ( https://doi.org/10.4218/etrij.06.0106.0132 ), Aug. 2005 (Ranked 33.4%, IF=1.016).

2004 3(6)

research

Byung-Gyu Kim*, Dong-Jo Park, Unsupervised video object segmentation and tracking based on new edge features, Pattern Recognition Letters (Elsevier), vol. 25, no. 15, pp. 17311742 ( https://doi.org/10.1016/j.patrec.2004.07.009 ), Nov. 2004 (Ranked 28.3%, IF=0.93).

research

BYUNG-GYU KIM*, SUNG-YUN JUNG, DONG-JO PARK, ROBUST PROFILE VERIFICATION SCHEME BASED ON EAR REFERENCE COORDINATE SYSTEM, International Journal of Pattern Recognition and Artificial Intelligence (World Scientific Publishing Company), vol. 18, no. 4, pp. 685-700 ( https://doi.org/10.1142/S0218001404003320 ), - 2004 (Ranked 63.4%, IF=0.585).

research

BYUNG-GYU KIM*, DONG-JO PARK, Novel Thresholding Algorithm for Change Detection in Video Sequence, IEICE Transactions on Information and Systems (IEICE), vol. E87-D, no. 5, pp. 1271-1275 ( https://doi.org/10.- ), May 2004 (Ranked 83.5%, IF=0.274).

2003 1(3)

research

Byung-Gyu Kim*, Jae-Ick Shim, Dong-Jo Park, Fast image segmentation based on multi-resolution analysis and wavelets, Pattern Recognition Letters (Elsevier), vol. 24, no. 15, pp. 29953006 ( https://doi.org/10.1016/S0167-8655(03)00160-0 ), Nov. 2003 (Ranked 52.6%, IF=0.809).

2002 1(2)

research

Byung-Gyu Kim*, Dong-Jo Park, Adaptive image normalisation based on block processing for enhancement of fingerprint image, ELECTRONICS LETTERS (IET), vol. 38, no. 14, pp. 967-969 ( https://doi.org/10.1049/el:20020507 ), July 2002 (Ranked 24.8%, IF=1.072).

2001 1(1)

research

Byung-Gyu Kim, Do-Jong Kim, Dong-Jo Park*, Novel precision target detection with adaptive thresholding for dynamic image segmentation, Machine Vision and Applications (Springer-Verlag), vol. 12, no. 14, pp. 259270 ( https://doi.org/10.1007/s001380050145 ), March 2001 (Ranked 73.2%, IF=0.227).